杭州伴游纯出女孩招聘,qq叫小妹,泡妞,全国900城市空降24小时服务微信南京品茶工作室13张 ,附近上门卖身电话24小时
搜索
首页
台盟概况
台盟简讯
民主监督
参政议政
联络交流
学习园地
信息公开
友情链接
台盟重庆市委会网站
>>
信息公开
>>
正文
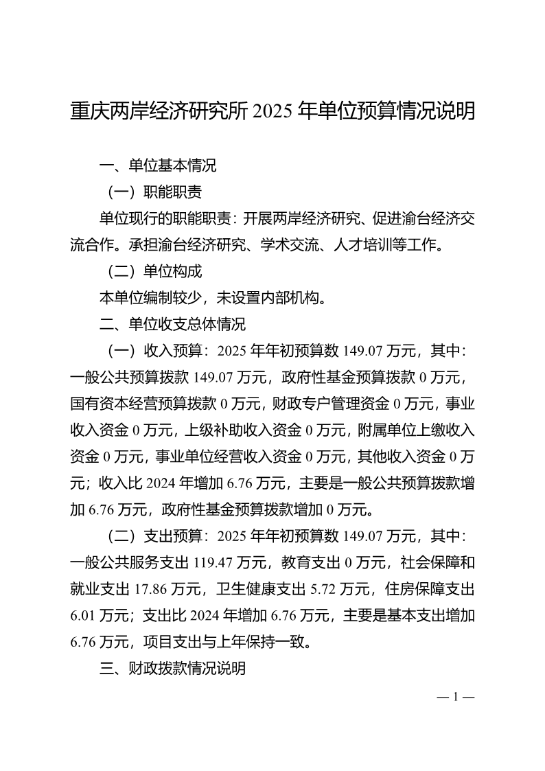
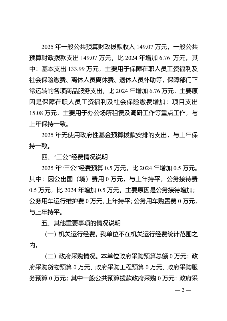
重庆两岸经济研究所2025年度预算公开
2025-02-27 09:05:27
管理员
次阅读
重庆两岸经济研究所2025年度预算公开.pdf
下一条:
台湾民主自治同盟重庆市委员会2024年部门预算公开
2024-02-23
友情链接
重庆统一战线
中国人民政治协商会议重庆市委员会
台湾民主自治同盟
台湾民主自治同盟重庆市委员会 版权所有
渝ICP备19003401号
渝公网安备 50010302002140号